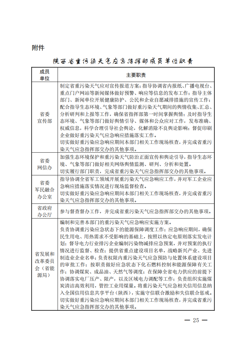
4月15日,陜西省生態環境廳公開征求《貫徹落實的實施意見(2024—2025年)》(征求意見稿)意見,其中明確了I級、Ⅱ級、III級應急響應措施。
在III級應急響應措施的工業減排措施中提到,積極利用區外來電,嚴格執行綠色節能調度,降低煤電外輸量;超低排放燃煤電廠在滿足區域供電平衡和熱力供應的前提下,煤耗低的機組優先發電。
并且,電力、鋼鐵、焦化、有色、化工、煤炭等涉及大宗物料運輸企業實施錯峰運輸等措施,降低大氣污染物排放對環境空氣質量的影響。
在Ⅱ級應急響應措施的工業減排措施中提到,降低工業用煤量,嚴控響應區域內煤電外輸。
原文如下:
陜西省生態環境廳關于公開征求《貫徹落實的實施意見(2024—2025年)》(征求意見稿)意見的公告
為貫徹落實《中共中央國務院關于全面推進美麗中國建設的意見》《國務院關于空氣質量持續改善行動計劃》,持續推動《省委省政府關于陜西省大氣污染治理專項行動方案(2023-2027年)》,鞏固并擴大藍天保衛戰成果,深入抓好大氣污染治理專項行動,切實保障人民群眾身體健康,我廳代擬了《關于貫徹落實的實施意見(征求意見稿)》,現向社會公開征求意見,歡迎社會各界提出意見建議。
公開征集意見時間為:2024年4月15日至4月30日。
意見反饋渠道如下:
1.電子郵箱:hbtdqb@shaanxi.gov.cn
2.通訊地址:西安市新城區省政府大樓10層大氣辦(請在信封上注明“意見征集”字樣)
3.傳真:029-63916207
附件:1.《關于貫徹落實的實施意見》(征求意見稿)
2.征求意見反饋單





























